近日,西北大学生命科学学院孙士生教授团队在Nature Communications发表研究论文“StrucGAP: a modular, streamlined and traceable data mining platform for structural and site-specific glycoproteomics”,开发了面向高精度糖蛋白质组学的数据挖掘平台StrucGAP (Structural Glycoproteomics Analysis Platform)。平台采用模块化设计,集成数据预处理、糖蛋白/糖基化位点表征、聚糖结构解析、糖肽定量差异分析、功能注释、糖基化调控/互作网络构建、可视化报告输出以及关键信息提取八大核心模块,贯通了糖蛋白质组生物信息学的完整分析流程。该成果填补了糖蛋白质组学数据下游分析的长期空白,在糖蛋白组学数据处理、结构解析深度以及生物学意义的挖掘维度上取得了突破,实现了从原始鉴定结果到生物学机制线索提炼的高效贯通。作为糖蛋白组学领域首个模块化且可溯源的分析平台,StrucGAP补齐了糖蛋白质组学从“数据获取”走向“系统解读”的关键一环,也为糖蛋白质组学数据的标准化挖掘、深度解读和高质量呈现提供了具有代表性的解决方案。

糖基化作为最普遍、最重要的蛋白质翻译后修饰之一,参与细胞粘附、信号转导及免疫应答等关键生物学过程。近年来,高分辨率质谱技术和糖肽鉴定算法持续进步,推动糖蛋白质组学进入高精度和数据快速积累的新阶段。然而,“上游鉴定工具快速迭代,下游系统分析长期缺位”仍是糖蛋白质组学领域面临的突出问题之一。相较于蛋白质组、单细胞转录组等已建立成熟体系的组学领域,糖蛋白质组学至今仍缺乏能够承接海量糖肽鉴定结果、完成结构特征归纳、差异规律提炼、功能注释整合和调控网络构建的系统化分析平台。因此,在持续提升糖肽鉴定能力的同时,构建针对复杂糖蛋白质组数据的系统化挖掘与生物学解读框架,已成为推动该领域深入发展的关键任务。此外,糖蛋白质组数据具有显著的多维复杂性,单个糖肽同时包含肽段序列、糖链结构及位点信息,并伴随微观与宏观异质性,使得数据标准化表示、定量比较及跨样本整合分析远较传统蛋白质组更为困难。
针对上述需求和挑战,孙士生教授团队开发的 StrucGAP精准瞄准了糖蛋白质组学数据挖掘的“关键空白”。不同于对传统蛋白组组学分析流程的简单移植,StrucGAP突出糖链亚结构这一基本分析单元,从复杂多维的糖肽数据中提炼具有生物学意义的糖链亚结构变化规律及其潜在的上下游调控网络。平台默认输出600余项全面分析结果,内置39种可视化工具,并进一步提炼定量分析、功能注释和糖基化网络等层面的关键变化信息,使复杂结果从“全面表征”走向“核心聚焦”。同时,StrucGAP默认生成5类共计40页数据分析报告(涵盖330余张图表及注释),实现从数据挖掘、结果展示到分析汇总的高效衔接。既可为初学者提供规范化的默认分析输出,也支持专业研究者开展更具针对性的深度数据挖掘,推动糖蛋白质组学从“数据堆积”迈向“系统解读”。

图1. StrucGAP模式图
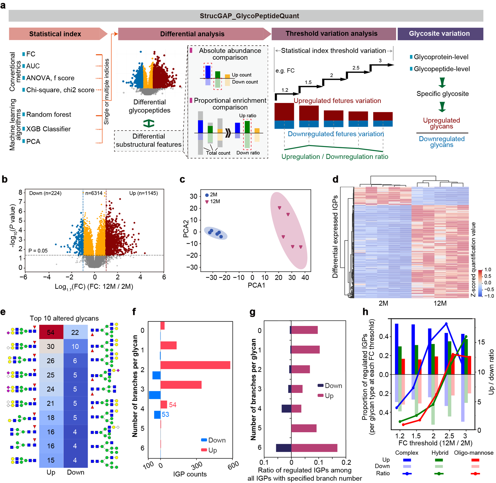
研究团队将StrucGAP应用于小鼠子宫衰老N-糖蛋白质组数据挖掘。通过对鉴定到的20251种完整糖肽进行定性定量分析(定量结果如图2所示),发现糖链结构在子宫衰老过程中发生的显著性改变包括:核心岩藻糖化呈现双向调控趋势,含Neu5Ac唾液酸修饰、Lewis以及杂合型聚糖结构的糖链逐渐富集。进一步结合功能注释与网络分析发现,这些糖链结构变化与细胞黏附、细胞外基质重塑以及相关信号通路密切相关,并与上游糖基转移酶和糖结合蛋白的表达变化形成协同调控关系,提示糖基化结构重塑可能在组织衰老过程中参与调节细胞微环境和组织功能。

图2. StrucGAP在小鼠子宫衰老N-糖蛋白质组学数据中的定量分析展示(所示统计分析图表均来自于StrucGAP内部输出)
StrucGAP不仅是糖蛋白质组学下游数据挖掘的新工具,更针对糖蛋白质组学数据特有的多维度信息构建了全新的分析范式:以糖链亚结构特征为抓手,以多维信息整合为路径,以关键结果提取和自动报告输出为支撑,系统提升糖蛋白质组数据的解读深度、分析效率和研究可重复性。作为链接糖蛋白质组鉴定结果与生物学机制研究的重要桥梁,StrucGAP有助于推动糖蛋白质组学研究从结果罗列走向规律提炼、从结构描述走向功能解释、从数据积累走向机制发现等系统性跨越。随着高精度糖蛋白质组学的持续发展,StrucGAP有望成为糖基化机制研究、疾病相关糖组学解析以及人工智能辅助糖组学分析的重要基础平台,为构建更加标准化、系统化和可推广的糖蛋白质组学数据挖掘体系提供有力支撑。
西北大学生命科学学院孙士生教授为本文通讯作者,博士生杨牧垚、吴咏琪、博士毕业生张知达为本论文的共同第一作者,硕士生徐勇超、雷天佳、王小涵、金哲卉、侯珂、硕士毕业生蔡银丽为本文共同作者并参与研究,硕士生冯壮壮、刘梦宇、康宝军提供了重要帮助。孙士生教授团队自2017年创建以来一直从事糖蛋白质组学方法学和应用研究,致力于建立可全面和精细解析N-和O-连接糖蛋白质组的方法与分析体系,开发可实现高通量和自动化组学分析的软件系统和分析平台,并应用于各种生物医学糖蛋白质组学研究。研究成果先后在Nature Biotechnology, Nature Methods, Nature Machine Intelligence, Nature Cell Biology, Nature Communications (3篇), Advanced Science, Redox Biology等期刊发表(含已接收)。
孙士生教授实验室介绍:faculty.nwu.edu.cn/ShishengSun
原文链接:https://www.doi.org/10.1038/s41467-026-70560-7
StrucGAP链接:https://strucgap.readthedocs.io/en/latest/index.html


